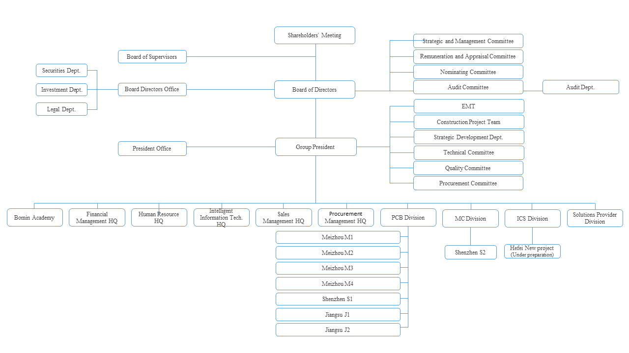
Organization

幻灯片2.PNG